金沙官网
温大邮箱登陆
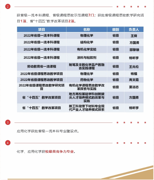
院长信箱
金沙官网
金沙官网 概况
师资力量
系所中心
学科建设
科学研究
人才培养
招生就业
党群工作
校友专栏
下载专区
院务公开
金沙官网
金沙官网 概况
金沙官网 大事记
正文
通知公告
金沙官网 简介
现任领导
机构设置
金沙官网 大事记
金沙官网 大事记--2022年
添加时间:2022年12月31日 浏览:
上一篇:
金沙官网 大事记--2023年
下一篇:
金沙官网 大事记--2019年